1.Konpayi fabrikasyon L-Valin
HSF Bio se yon antrepriz oryante ekspòtasyon ki ekstrè engredyan aktif nan plant natirèl soti nan matyè premyè. Nou gen 22 patant ak sitou devlope ak pwodwi 4 seri pwodwi, ki gen ladan ester fitosterol, wo-fen natirèl vitamin E, nitrisyon natirèl ak ekstrè medsin.
2. Ki sa ki L-Valine?
Valin poud, konnen tou kòm L-Valine, li se yon gratis koule blan nan poud blan. L-Valine se yon asid amine esansyèl, espesyalman klase kòm yon asid amine branch "(BCAA), eksitan sentèz pwoteyin nan misk.
Poud mikwo-encapsule Valine nou an disponib ak fòmil enstantane idrosolubl, Granulaire, Gou-masking ak Ralanti-lage, ki ta ka pi byen adapte kondisyon pwosesis diferan nan Valine òdinè.
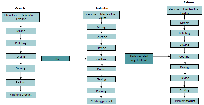
3. Pwosesis pwodiksyon senplifye

4. HSF Biotech ofri tout seri pwodwi Micro-encapsulated Solid Power
|
Granulaire |
Seri asid amine |
Leucine / isoleucine / valine |
Kapsil, tablèt |
|
|
BCAA211/411/811/956 |
Kapsil, tablèt |
|||
|
GABA |
Kapsil, tablèt |
|||
|
Glutamin |
Kapsil, tablèt |
|||
|
L-triptofan |
Kapsil, tablèt |
|||
|
ajantin |
Kapsil, tablèt |
|||
|
Arginine hydrochloride |
Kapsil, tablèt |
|
||
|
Sistein |
Kapsil, tablèt |
|||
|
Carnitine |
Kapsil, tablèt |
|||
|
BCAA (kalite gou) |
Kapsil, tablèt |
|||
|
VE Seri |
Ascorbate sodyòm (presyon dirèk) |
Kapsil, tablèt |
|
|
|
Ascorbic asid (komen) |
Kapsil, tablèt |
|||
|
Vitamin B fanmi |
Kapsil, tablèt |
|||
|
Lòt |
HMB-Ca |
Kapsil, tablèt |
||
|
ÈM |
Kapsil, tablèt |
|
Enstantane |
Amino Seri asid |
Leucine / isoleucine / valine |
Bwason solid |
|
|
BCAA211/411/811/956 |
Bwason solid |
|||
|
manje |
Bwason solid |
|||
|
Lòt |
Fitosterol |
Bwason solid |
||
|
Kreatin |
Bwason solid |
|
||
|
Dispèsyon dlo |
Kurkumin 30,50,90% |
Bwason solid |
||
|
Phytosterol (estè sikwoz) |
Bwason solid |
|||
|
Prèv imidite |
GPC prèv imidite |
Kapsil, tablèt |
||
|
Carnitine enpèmeyab |
Kapsil, tablèt |
|
||
|
Chitosan oligosakarid |
Kapsil, tablèt |
|||
|
Gou maskin |
GABA maskin gou |
Kapsil, tablèt, bwason |
||
|
Pyèj Theanine |
Kapsil, tablèt, bwason |
|
||
|
Customized |
Premixing, granulation ak kouch nan asid amine, vitamin ak lòt poud |
Kapsil, tablèt, bwason |
5. Aplikasyon
Valin poudse itilize kòm youn nan eleman perfusion asid amine nan medikaman, nouvo dwòg sentetik epi tou li ka itilize kòm yon aditif manje.

6. Gwo twou san fonjidoSèvis


Faktori View (Klike pou detay videyo)
![]() |
|
![]() |
![]() |
|
![]() |
![]() |
|
![]() |
Baj popilè: valine poud, Lachin, faktori, manifaktirè, founisè, pwodiktè, wholesale, achte, pri, esansyèl, pi bon, pou vann






























